2025年第四季度质安检查总结 -pa百家乐官网

 2025年第四季度质安检查总结 -pa百家乐官网
您当前的位置:pa百家乐pa百家乐官网首页>新闻动态> 企业动态
企业动态

2025年第四季度质安检查总结

2025-12-30 09:49:33  归类:企业动态
集团各有关部室、分公司、工程处(队):
       集团公司秉承“科学管理、创时代精品;诚信服务、让客户满意” 的质量方针、“以质取胜、信守合同”的企业精神以及坚持“安全第一、预防为主、综合治理”安全生产工作方针,加大对质量控制、安全生产、文明施工的宣传、培训教育和管理力度,切实消除质量、安全隐患。全面贯彻落实各级行政主管部门文件的精神和要求,做好每月的日常检查、定期检查、季度检查、领导带班检查以及有关文件通知的各项专项检查工作。
       
       按照集团公司定期检查部署,公司于12月24日(星期三)开始对在建项目进行2025年第四季度质安大检查以及年终大检查,检查共2天。本次检查,各在建工地的项目负责人重视,相关人员在工地配合检查,现将检查情况总结如下:
 
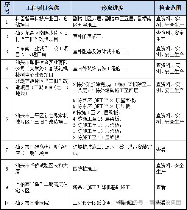
       一、在建项目及其进度
       以下10个项目工程接受本次检查。
       
 
       二、工程质量
       建设工程质量关系到公共利益和公众安全,对人民群众生活质量和生命财产安全有着直接的影响,现阶段工程质量的重要性越来越突出,新规范、新工艺、新要求对质量的要求越来越高。要充分认识抓好工程质量管理工作的重要性,必须加强管理。集团公司积极跟进并树立“建设优质工程,创造优良信誉”的企业形象,在确保生产安全和工程质量的前提下,加强项目精细化、标准化管理,精心组织施工,打造品质工程;要善于处理复杂的工作和问题,加强日常检查,遵循pdca的循环过程,切实执行持续改善,不断完善质量管理体系;要对标先进,认真学习、改进,不断提升管控水平,把先进的理念、做法、方案与集团公司实际发展情况相结合,完善工程质量管理制度,不断提高项目管理水平,一线工程管理人员要熟悉集团公司工程管理制度和技术标准做法,做到依规办事,规范项目管理;要提升执行力,确保各项制度落实到位。在保证施工进度的同时,确保施工质量和开发品质,实行样板先行制度,各工程项目主要负责人要带头学习、维护、执行制度。做好工程标准化制度的贯彻和培训,严格按照制度开展日常检查工作,要始终将隐患整改作为质量安全检查的重中之重,强化整改的跟踪管理,确保隐患整改闭环。对季度检、巡检过程中发现的突出质量安全隐患问题,要进行“回头看”,确保质量安全隐患整改到位。
       
       根据现阶段工程项目形象进度,集团公司开展在建工程项目实体质量抽查抽测进一步强化工程实体质量监管;具体分为以下几个方面专项开展:
       1、主体结构施工质量检查。重点抽查:主体结构各分部分项验收是否规范,建设程序是否合法合规;钢筋制安质量,混凝土试件制作、养护及送检是否规范,质量多发问题治理情况;钢结构构件、防火防腐涂料进场验收是否规范,焊接、紧固件连接、涂料施工质量管理等。本次季度检查对主体施工阶段的检查项目:“科臣智慧科技产业园、仓储项目”及“汕头市金平区新世界家私城片区‘三旧’改造项目”分别进行了主体结构混凝土回弹法测试、现浇混凝土结构观感质量及尺寸偏差、垂直度实测;混凝土强度采用回弹仪现场随机抽检,经计算后能满足设计要求;平整度及垂直度实测,每个主体结构阶段项目的构件抽查情况:混凝土强度共4批次,合计20个构件;平整度共4批次,合计40点;垂直度共4批次,合计40点,合格率均在90%以上,满足规范要求。对钢筋直径、间距随机抽查,合格率为100%,满足规范要求。
       2、装饰装修工程质量检查。重点检查:住宅渗漏裂多发问题防治情况,外墙、卫生间等防水施工质量,蓄水、淋水试验情况;砌筑抹灰、外门窗制安、屋面施工质量;有关施工质量检测落实情况,分户验收落实情况等。本次季度检查对装饰装修阶段的检查项目:“北墩莲池片区‘三旧’改造项目(三期b09(之一)地块)”、“东南工业城工改工项目a、b幢厂房”及“汕头市摩根冶金实业有限公司(大学路)高线轧机检测中心建设项目”进行了装饰工程中的内墙抹灰、外墙砖粘贴、楼地面工程质量通过观感评估及抽检垂直度及平整度实测,每个装饰装修阶段项目的构件抽查情况:内墙抹灰共6批次,合计120点;外墙砖粘贴6批次,合计120点;砖砌体结构共6批次,合计120点,合格率均在90%以上,满足规范要求。
       3、建筑材料、构配件和设备质量检查。在建筑工程中,材料、构配件和设备的质量直接决定项目的安全性、耐久性和使用功能。进场质量控制不是一次性验收,而是贯穿采购、运输、储存、现场验收和后续使用的系统工作。重点抽查:相关检验检测报告、施工记录及验收记录及分项工程专项验收情况等;经检查均满足规范要求。
       
 
       三、安全生产
       安全是建筑行业永恒的主题,集团公司一直将其作为头等大事来抓,通过开展安全教育,进行安全培训,牢固树立安全防范理念,不断增强职工安全意识。坚持以“安全第一、预防为主、综合治理”为原则,制定安全规章、计划和措施,完善安全生产组织管理体系和检查体系,加强安全生产基层建设,深入开展安全隐患排查治理、安全生产投入、创建安全文明工地、应急管理等基础性安全管理工作,持续改进施工现场安全生产环境,不断深化企业安全生产标准化建设;深入贯彻落实省、市级安全生产各项决策部署,履行安全生产职责,加强落实施工安全管理措施,切实抓好安全生产工作,有效防范安全生产风险,坚决遏制安全生产事故的发生。
       根据上级行政主管部门文件的精神和要求,按照公司制定的检查制度做好日常检查、定期检查、节前节后检查、公司季度检查和上级文件要求的各项专项检查等工作。本季度根据上级文件要求及各在建项目实际进度情况,具体分为以下几个方面开展专项施工安全现场检查:
       1、根据《广东省住房和城乡建设厅关于房屋市政工程危险性较大的分部分项工程安全管理的实施细则》执行落实情况,达到压实安全生产主体责任,严格完善危大工程清单并明确相应安全管理措施,检查危险性较大的分部分项工程(特别是脚手架、高大模板、高边坡、深基坑、施工起重机械等)的安全管理落实情况,包括专项方案编制及审查审批的情况,施工现场是否严格按通过审查的方案实施的情况以及危险性较大的分部分项工程验收情况。危大工程现场隐患整治重点:
       (1)是否按规定编制、审核审批专项施工方案;是否按专项方案组织实施;
       (2)是否按规定公告危大工程信息,并在危险区域设置安全警示标志;
       (3)是否按规定进行方案交底和安全技术交底;
       (4)是否对危大工程施工作业人员进行登记,相关 责任人是否按规定履职;
       (5)按规定需要验收的危大工程是否进行验收,并设置验收标识牌;
       (6)交叉作业防护情况.坠落区域内是否设置安全防护棚,防护棚的构造、材质、搭设等是否符合规范要求;
       (7)起重吊装作业情况。起重吊装作业人员是否严格遵守安全生产制度和操作规程;是否持建设行政部门颁发的特种作业人员证书;吊装时是否明确施工警戒区域,设置现场监护并按规定进行清场;
       2、安全标准化和文明施工执行情况。重点检查:脚手架、深基坑、高大模板等危险性较大分部分项工程专项施工方案、专家论证和应急预案编制以及实施情况;交叉作业防护情况,“四口五临边”防护情况;是否采用tn-s接零保护系统,采用三级配电、两级保护系统;是否落实《房屋市政工程有限空间识别及施工安全作业指南(试行)》等。依据《房屋市政工程生产安全重大事故隐患判定标准(2024版)》,项目是否开展重大事故隐患排查整治,现场是否存在重大事故隐患。
       3、建筑工地消防管理情况。重点检查:需动火动焊施工的,是否严格落实动火作业审批和现场监护制度;是否违规堆放易燃可燃物品;施工工地办公、员工宿舍等临时用房是否采用易燃可燃材料为芯材的彩钢板搭建;确需动火动焊施工的,是否严格落实动火作业审批和现场监护制度;是否违规堆放易燃可燃物品;是否按要求进行消防应急演练。
       
       4、扬尘污染防治。重点检查:扬尘污染防治“六个百分百”、十条达标措施落实情况;规模以上建筑工地安装视频监控并接入市监管平台情况。
       5、建筑起重机械。重点检查:施工前工程技术人员编制专项施工方案及相关手续等相关规定要求,施工现场危险区域设置安全警示标志,方案交底、特种作业人员持证上岗,并按照规定进行施工监测及安全巡视。
       经检查各项目,针对不同作业环节、现场不同部位、各专业工种可能面临的高处坠落风险,均有按要求制定各项防护措施和管理制度,高处坠落伤害防控专项方案及各项预防措施,有效防范高处坠落事故,保障从业人员生命安全;消防设施和消防器材均齐全有效。用火、用电、用气管理,均严格执行动火审批制度;针对个别项目存在一些安全隐患,已开具书面检查记录表,并要求有关项目部对其存在问题限期整改,要求有关项目负责人予以高度重视,组织人员及时整改,消除隐患,集团公司也将及时进行复查,确保施工安全。
       
 
       四、资料管理
       本次检查,各工地的项目负责人能予以重视,有关现场施工员、资料员能在工地配合检查,工程资料基本完整,消防应急演练资料完整,各分部分项专项方案基本齐全;工程技术资料和安全管理技术资料均能按照规定目录编制并基本齐全,档案基本能及时归档;施工物资资料基本齐全有效,且有可追溯性,主要建筑材料(如:钢材、水泥等)质量证明文件齐全有效;各级文件由集团公司转发后能现场存档,并做好文件相关要求的技术资料及报表。
 
       五、检查总结
       本季度根据上级文件指示精神,集体公司开展了一系列的专项检查工作,贯彻落实市住建局关于建筑安全生产的工作要求,认真督促落实整改工作,落实安全生产主体责任,提升安全管理水平,认真吸取省内外生产安全事故,冬季是火灾事故易发季节,为深刻吸取省内外消防事故教训,进一步加强在建工程消防安全工作,集团公司开展了消防专项检查,彻底排除消除安全隐患,切实做好第四季度安全生产防范工作,集体公司要求各在建项目对安全生产时刻保持高压态势,确保安全生产局势持续平稳。 
 
 
广东南华建设集团有限公司
二〇二五年十二月二十六日
 
 
 
pa百家乐官网 copyright © 2019广东南华建设集团有限公司 all rights reserved.
网站地图