2024年第三季度质安检查总结 -pa百家乐官网

 2024年第三季度质安检查总结 -pa百家乐官网
您当前的位置:pa百家乐pa百家乐官网首页>新闻动态> 企业动态
企业动态

2024年第三季度质安检查总结

2024-09-29 15:44:47  归类:企业动态
集团各有关部室、分公司、工程处(队):
       集团公司秉承“科学管理、创时代精品;诚信服务、让客户满意” 的质量方针、“以质取胜、信守合同”的企业精神以及坚持“安全第一、预防为主、综合治理”安全生产工作方针,加大对质量控制、安全生产、文明施工的宣传和管理力度,切实消除质量、安全隐患;弘扬锐意开拓进取的创新精神,强化企业管理,坚持以"以信誉求市场、以创新求发展、以管理创效益、以优质创品牌",营造"建设班子一流、队伍作风一流、工作效率一流、人文环境一流"的企业形象,实施品牌战略,坚持走质量兴业之路,以优质的工程和一流的信誉,铸造更多的时代建筑精品,为国家、社会的繁荣建设,贡献力量;全面贯彻落实上级行政主管部门文件的精神和要求,做好每月的日常检查、定期检查、季度检查、节前节后检查以及上级文件有关精神的各项专项检查工作。
       按照集团公司定期检查部署,公司于9月24日至26日组织了2024年第三季度质安大检查、“质量月”和“国庆节”节前专项检查,时间共三天。本次检查,各工地的项目负责人重视,相关人员在工地配合检查,现将检查情况总结如下:
 
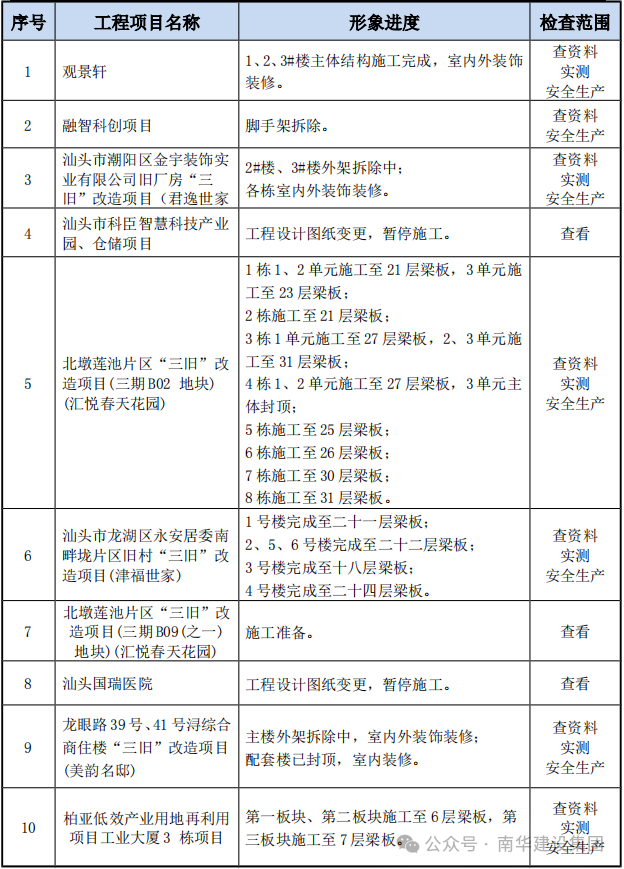
       一、在建项目及其进度
       以下10个项目工程接受本次检查。
      
 
       二、工程质量
       建设工程质量关系到公共利益和公众安全,对人民群众生活质量和生命财产安全有着直接的影响,现阶段工程质量的重要性越来越突出,新规范、新工艺、新要求对质量的要求越来越高,充分工程质量管理工作的重要性,提高管理水平,为工程质量奠定基础。集团公司积极跟进并树立“建设优质工程,创造优良信誉”的企业形象,在确保生产安全和工程质量的前提下,加强项目精细化、标准化管理,精心组织施工,打造品质工程。
       
       根据集团公司实际发展情况,把先进的理念、做法、方案相结合,完善工程质量管理制度;不断提高项目管理水平,一线工程管理人员要熟悉集团公司工程管理制度和技术标准做法,做到依规办事,规范项目管理;强化质量意识,提升执行力,确保各项制度落实到位。在保证施工进度的同时,确保施工质量和开发品质,实行样板先行制度,各工程项目主要负责人要带头学习、维护、执行制度。做好工程标准化制度的贯彻和培训,严格按照制度开展日常检查工作,要始终将隐患整改作为质量安全检查的重中之重,强化整改的跟踪管理,确保隐患整改闭环。对季度检、巡检、专项检过程中发现的突出质量安全隐患问题,要进行“回头看”,确保质量安全隐患整改到位。
 
       加强质量支撑,共建质量强国——2024年汕头市住建系统“质量月”观摩活动在集团公司承建项目举行
       2024年9月4日至5日,由汕头市住房和城乡建设局主办,汕头高新区自然资源与建设局、汕头市建设工程质量与安全中心、汕头市建筑业协会协办,广东南华建设集团有限公司承办,在高新区融智科创项目举办住建领域2024年“质量月”现场观摩交流活动。
       
       融智科创项目在施工过程中,严格执行“样板引路”制度,通过在施工现场制作实体样板,统一施工要求,明确质量目标,在提高施工人员技术工艺和操作水平的同时,为质量检查和验收提供直观的判定尺度,做到“有样可遵,有板可循,真实体验,严格把关”,把精细化管理落到实处。本次观摩交流活动,旨在促进我市建筑领域交流,分享行业管理先进技术和经验,推广新技术应用、智能建造、装配式建筑、住宅工程质量多发问题治理、工程质量可追溯管理、工程质量信息公示、优秀施工工法、工程建设信息化等方面经验做法,进一步弘扬工匠精神,发挥典型示范引领作用,鼓励参建企业加大质量管理投入和技术推广,推动我市房屋市政工程质量稳步提升。
       
       进入新发展阶段,建设工程质量越来越成为人们关注的焦点。集团公司将进一步提高政治站位,强化质量意识,以更加坚定的责任担当、更加务实的举措行动,以更高水平的工程质量管理,为社会创造更多的优质精品工程,为人民建造更多的好房子,为汕头走好“工业立市 产业强市”之路贡献力量。
       在“质量月”期间,集团公司对在建工程组织一次质量生产大检查,检查时间于2024年9月中旬进行,对发现的问题和隐患要立即督促进行整改,增强质量意识,提高质量管理能力和水平,落实质量主体责任:一是集团公司组织开展对在建工程项目的检查,杜绝工程质量违法违规行为,落实各在建工程质量责任主体;二是集团公司将深入开展住宅工程质量常见问题专项治理,以防渗漏、防开裂、防脱落、防尺寸偏差等内容为重点,进一步提升质量常见问题治理能力和治理水平。做好策划,强化过程管控,严把材料品质关,实现精细化管理,并照“计划、布置、检查、落实、反馈”五个环节进行施工管理过程控制,及时发现问题并及时整改,杜绝质量事故的发生,建立更加完善的施工质量管理机制,努力把工程质量提高到一个新水平,争取打造更多的优质工程。
       根据现阶段工程项目形象进度,集团公司开展在建工程项目实体质量抽查抽测进一步强化工程实体质量监管。
       对主体施工阶段的检查项目:“君逸世家”、“柏亚低效产业用地再利用项目工业大厦3 栋项目”、“北墩莲池片区三旧改造项目(三期b02 地块)(汇悦春天花园)”及“观景轩”项目分别进行了主体结构混凝土回弹法测试、现浇混凝土结构观感质量及尺寸偏差、垂直度实测;混凝土强度采用回弹仪现场随机抽检,经计算后能满足设计要求;平整度及垂直度实测,以每个主体结构施工阶段项目的构件各抽查10个点,合格率均在90%以上,满足规范要求;钢筋直径实测以每个主体施工阶段项目的构件各抽查10个点,合格率为100%,满足规范要求。
       对装饰装修阶段的检查项目:“融智科创项目”及“汕头市金平区龙眼路39号、41号浔洄综合商住楼三旧改造项目(美韵名邸)”分别进行了装饰工程中的内墙抹灰、外墙砖粘贴工程质量通过观感评估、         抽检垂直度及平整度实测,以每个装饰装修阶段项目的构件各抽查10个点,合格率均在90%以上,满足规范要求。
       
 
       三、安全生产
       安全是建筑行业永恒的主题,集团公司通过开展安全教育,进行安全培训,牢固树立安全防范理念,不断增强职工安全意识。坚持以“安全第一、预防为主、综合治理”为原则,制定安全规章、计划和措施,完善安全生产组织管理体系和检查体系,加强安全生产基层建设,深入开展安全隐患排查治理、安全生产投入、创建安全文明工地、应急管理等基础性安全管理工作,持续改进施工现场安全生产环境,不断深化企业安全生产标准化建设;深入贯彻落实省、市级安全生产各项决策部署,履行安全生产职责,加强落实施工安全管理措施,切实抓好安全生产工作,有效防范安全生产风险,坚决遏制安全生产事故的发生。
       根据上级行政主管部门文件的精神和要求,按照公司制定的检查制度做好日常检查、定期检查、节前节后检查、公司季度检查和上级文件要求的各项专项检查等工作。本次公司季度检查要求各项目部不应仅仅提高安全管理意识,而且应将安全管理意识落实在项目专职安全员身上,同时应融入项目部各施工管理人员的日常工作上,时刻把安全生产放在第一位。
       本季度正值于汛期、高温、强降水及台风高发阶段,要求各在建项目在此阶段认真做好会商研判、检测预警、群防群治等各项工作,严格落实防台风“六个百分百”的相关规定,强化建筑工地防风防雨、安全管理,进一步提高各项目台风防御工作。针对各项目特点做好重点部位、重点区域建立风险台账、隐患清单,及时开展排查治理,切实强化各项目应急管理和安全教育工作。集团公司本季度重点  对在建项目建筑起重机械、深基坑、高处坠落、预防坍塌、临时施工用电和施工消防安全等工程分别进行了专项检查,重点检查以下专项工程的落实情况:
       涉及建筑起重机械的项目,均能按照施工前工程技术人员编制专项施工方案及相关手续均符合规定要求,施工现场危险区域设置安全警示标志,严格按照方案进行交底、特种作业人员持证上岗,并按照规定进行施工监测及安全巡视。
       
       为深化隐患排查治理工作,确保临时用电安全,集团公司组织了临时用电安全检查,对发现的问题给予处理并及时整改,对作业人员进行施工用电安全知识培训,作业前进行详细的安全技术交底。今后工作重点:1、提高意识,明确责任,检修人员高度重视作业现场临时用电安全生产管理工作,各项目负责人为现场安全用电第一责任人,要加强现场临时用电管理;2、遵守法规,执行标准,各项目遵守《建设工程安全生产条例》和《施工现场临时用电安全技术规范》的规定;3、加强现场临时用电安全培训;4、加强管理,规范操作,施工现场临时用电应按照规范要求设置独立的三相五线接零保护系统,实行三级配电,二级漏电保护,施工现场必须设专职电工,严禁未取得电工特种作业操作资格人员从事电工作业。
       针对不同作业环节、现场不同部位、各专业工种可能面临的高处坠落风险,完善各项防护措施和管理制度,制定高处坠落伤害防控专项方案,落实各项预防措施,有效防范高处坠落事故,保障从业人员生命安全。按要求设置消防设施和配备消防器材确保消防设施器材齐全有效。规范用火、用电、用气管理,严格执行动火审批制度,重点对宿舍、食堂、办公室等人员密集和火灾风险较高场所管控,排查清理不符合防火要求的活动板房。要求各在建项目及各分公司应落实全过程消防质量管理责任,要加强施工现场消防安全标准化管理,深入开展专项消防安全排查整治。
针对个别项目存在一些安全隐患,已开具书面检查记录表,并要求有关项目部对其存在问题限期整改,要求有关项目负责人予以高度重视,组织人员及时整改,消除隐患,集团公司及时复查,确保施工安全。
 
       四、资料管理
       本次检查,各工地的项目负责人能予以重视,有关现场施工员、资料员能在工地配合检查,工程资料基本完整,消防应急演练资料完整,各专项方案基本齐全;工程技术资料和安全管理技术资料均能按照规定目录编制并基本齐全,档案基本能及时归档;施工物质资料基本齐全有效,且有可追溯性,主要建筑材料(如:钢材、水泥等)质量证明文件齐全有效;各级文件由集团公司转发后能现场存档,并做好文件相关要求的技术资料及报表。
 
       五、检查总结
       本季度通过对在建工程的质安检查,使集团公司本身和各项目部的管理水平不断提高,各项目部对质量、安全意识得到了进一步提升,质量和安全行为也基本规范有序。
       集团公司持续将全方位开展建筑施工质量安全隐患排查,实施清单化管理,加大建筑施工应急管理力度;认真落实各项管理制度,一步一个脚印,把安全管理工作做到实处,敢于管理、善于管理,尤其在现场管理工作中,管理工作要注重实效,不在于说、而在于做,把握各个环节和要点,加强全员安全技术培训与安全法规培训,不断提高全员安全意识,强化管理,落实措施,及时督导检查,发现问题及时解决,把事故和隐患消灭在萌芽状态。加快推进工程进度的同时,确保质量和安全生产形势稳定可控。通过扎实有效的工作,预防事故的发生,减少损失,达到保障人民群众生命健康和财产安全,使集团公司在工程质量、安全文明施工中取得更好成绩。
 
 
广东南华建设集团有限公司
二〇二四年九月二十九日
 
 
 
 
 
pa百家乐官网 copyright © 2019广东南华建设集团有限公司 all rights reserved.
网站地图